Find the area inside the loop given by r(t)=<sin(Pi*t),t-t^4> for 0 <= t<= 1, as shown below.

>

> plot([sin(t*Pi),t-t^4,t=0..1],color=black,thickness=2);

[Plot]

First we use Green's Theorem. Let F = <M,N> be the vector field given by N = x and M=0. Now

area = int int (1) dA = int int (dN/dx - dM/dy) dA = (by Green's Theorem) int M dx + N dy =  int x(t) y'(t) dt for t from 0 to 1.

Since y(t) = t - t^4, we get that y'(t) = 1 - 4t^3.

> int(sin(Pi*t)*(1-4*t^3),t=0..1); #This integral can be done using integration by parts three times.

-2*(Pi^2-12)/Pi^3

> evalf(%);

.1374170538

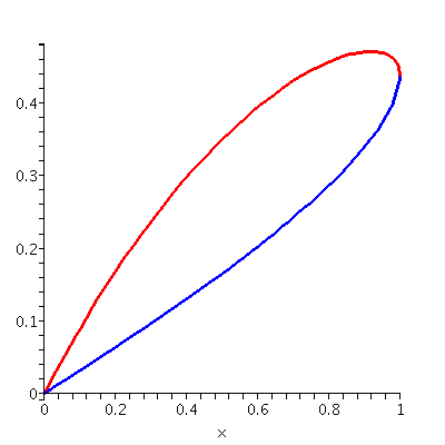
Using Calc I methods you would need to define y1(x) for the top curve and y2(x) for the bottom curve and then integrate y1(x)-y2(x) for x = 0 to 1.

This is done below. See if you can figure out how to find y1 and y2. (Finding y2 is easier.)

> y2 := x -> 1/Pi*arcsin(x)-(1/Pi*arcsin(x))^4; #bottom curve

y2 := proc (x) options operator, arrow; arcsin(x)/Pi-arcsin(x)^4/Pi^4 end proc

> y1:= x-> 1-1/Pi*arcsin(x)-(1-1/Pi*arcsin(x))^4;  #top curve

y1 := proc (x) options operator, arrow; 1-arcsin(x)/Pi-(1-arcsin(x)/Pi)^4 end proc

> plot([y1(x),y2(x)],x=0..1,color=[red,blue], thickness=2);

[Plot]

> int(y1(x)-y2(x),x=0..1);

-2*(Pi^2-12)/Pi^3

>